DESCRIÇÃO

Cadastro de disciplinas ou matrícula dos residentes veterinários da UFJ.

PÚBLICO ALVO

Secretaria e Coordenação da residência veterinária da UFJ.

DOCUMENTOS NECESSÁRIOS

1. Relação dos residentes a serem matriculados;

2. Relação das disciplinas com horários a serem cadastrados.

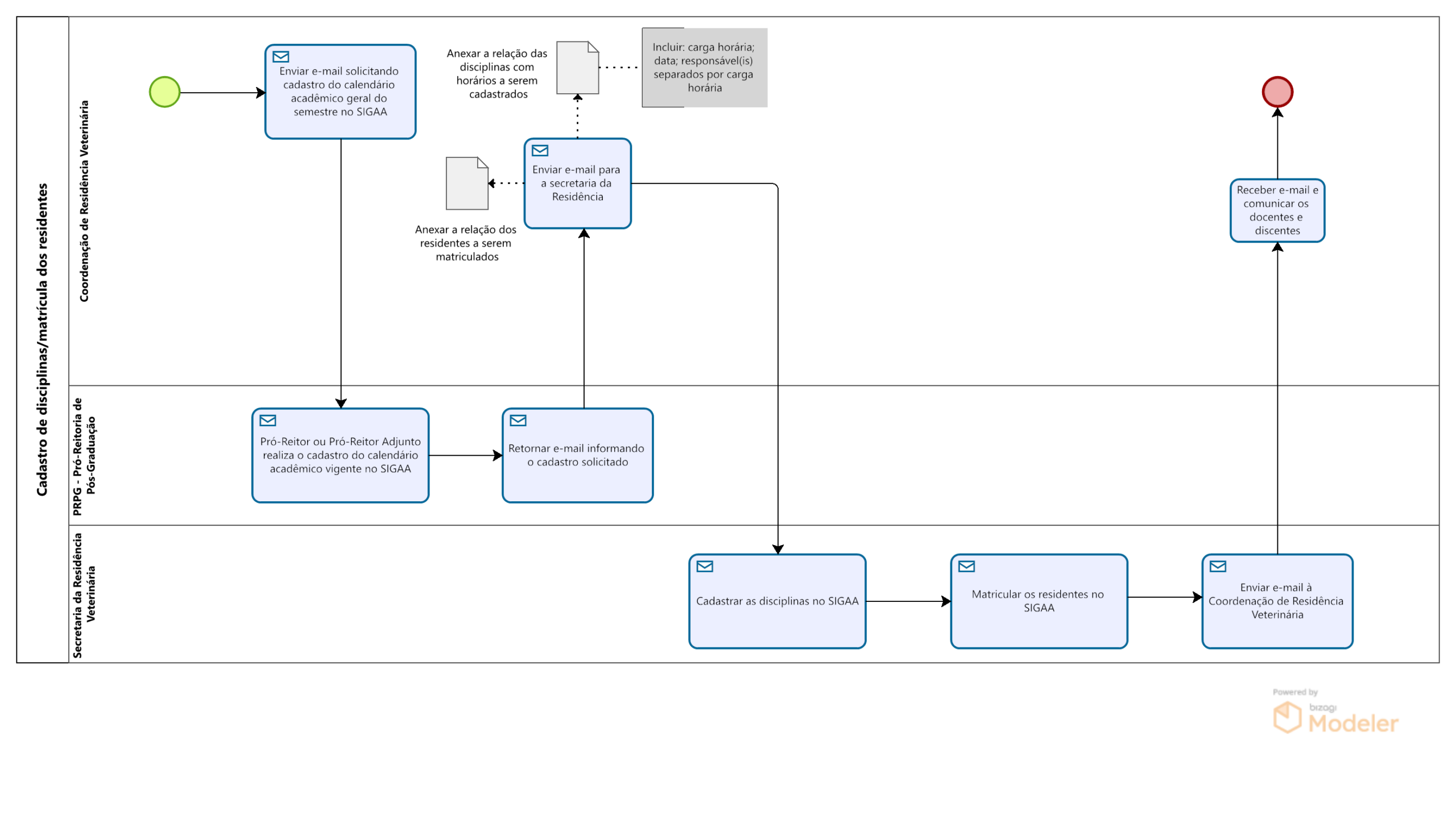
DESCRIÇÃO DO FLUXO

Coordenação da Residência Veterinária

  • Enviar e-mail solicitando cadastro do calendário acadêmico geral do semestre no SIGAA.

PRPG – Pró-Reitoria de Pós-Graduação

  • Pró-Reitor ou Pró-Reitor Adjunto realiza o cadastro do calendário acadêmico vigente no SIGAA.
  • Retornar e-mail para a coordenação da residência informando o cadastro solicitado.

Coordenação da Residência Veterinária

  • Enviar e-mail para a secretaria da residência com os seguintes anexos:

1. Relação dos residentes a serem matriculados;

2. Relação das disciplinas com horários a serem cadastrados, incluindo carga horária; data; responsável(is) separados por carga horária.

Secretaria da Residência Veterinária

  • Cadastrar as disciplinas no SIGAA.
  • Matricular os residentes no SIGAA.
  • Enviar e-mail à Coordenação da residência veterinária.

Coordenação da Residência Veterinária

  • Receber e-mail e comunicar os docentes e discentes.

(Clique em cima do fluxograma para ampliar)

BASE LEGAL

Resolução CONSUNI n.º 034/2022 – Aprova o Regulamento Geral dos Cursos de Pós-Graduação Lato Sensu da UFJ.