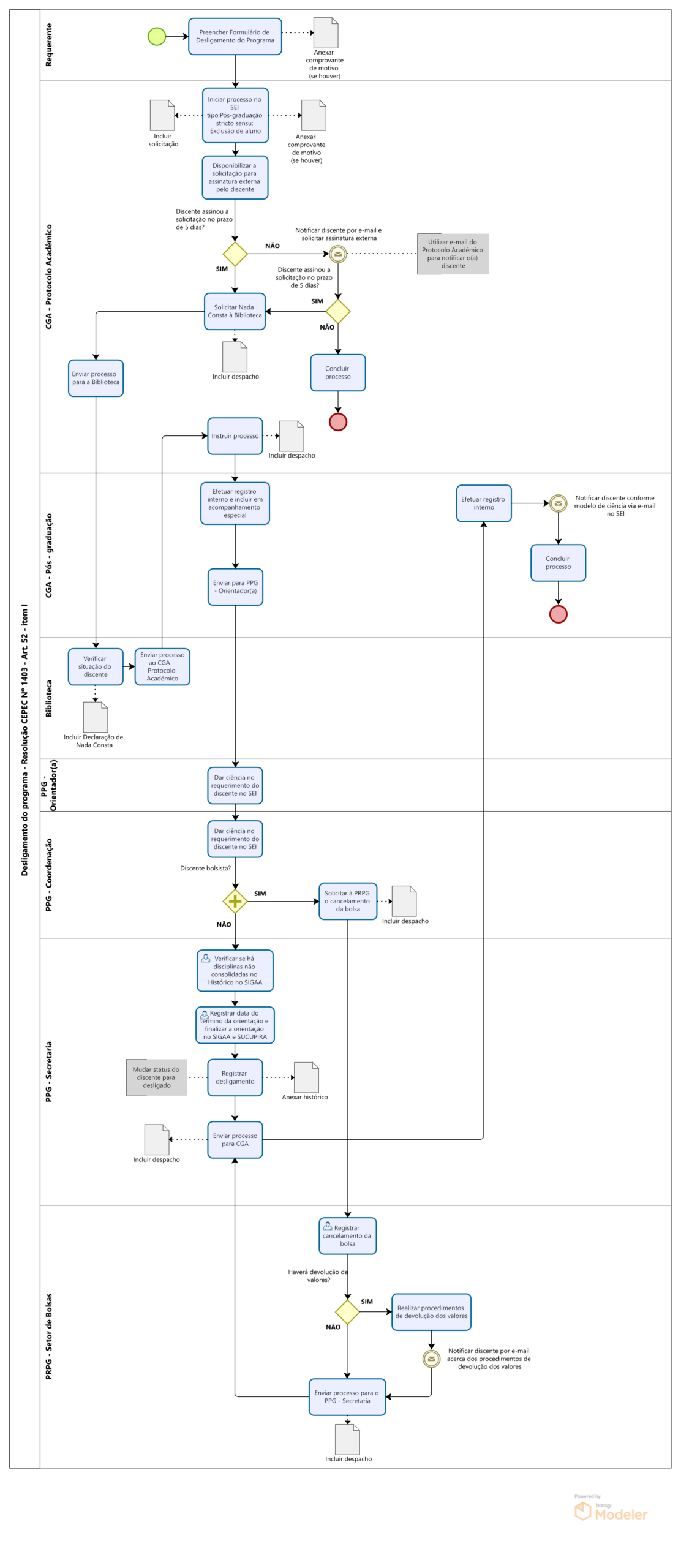
DESCRIÇÃO
É o ato que encerra o vínculo do aluno com o Programa de Pós-graduação, por meio da apresentação de requerimento pelo estudante, via Peticionamento Eletrônico SEI.
PÚBLICO ALVO
Discentes de mestrado ou doutorado da UFJ.
DOCUMENTOS NECESSÁRIOS
1. Formulário SEI de Desligamento do Programa;
2. Nada Consta da Biblioteca.
DESCRIÇÃO DO FLUXO
Requerente
- Acessar formulário: No link disponível acima;
- Anexar documentos:
– Nada Consta da Biblioteca.
CGA – Protocolo Acadêmico
- Iniciar processo: “Pós-graduação stricto sensu: Exclusão de aluno”;
- Incluir documentos (ícone
):
– Solicitação de desligamento do programa;
– Externo => Anexar:Comprovante de motivo (se houver);
- Disponibilizar a solicitação para assinatura externa pelo discente (prazo de 5 dias para assinatura);
1º Possibilidade: Discente não assinou no prazo estabelecido;
- Enviar Correspondência Eletrônica (ícone
): Notificar discente via e-mail no SEI solicitando assinatura externa; - Concluir processo (ícone ): Caso o discente não assine a solicitação dentro no novo prazo de 5 dias;
2º Possibilidade: Discente assinou no prazo estabelecido;
- Solicitar Nada Consta à Biblioteca;
- Incluir documentos (ícone
):
– Despacho;
- Enviar processo (ícone
): Para Biblioteca;
Biblioteca
- Verificar situação do discente;
- Incluir documentos (ícone
):
– Declaração de Nada consta;
- Enviar processo (ícone
): Para CGA – Protocolo Acadêmico;
CGA – Protocolo Acadêmico
- Instruir processo;
- Incluir documentos (ícone
):
– Despacho
- Enviar processo (ícone
): Para CGA – Pós-graduação;
CGA – Pós – graduação
- Efetuar registro interno e incluir em acompanhamento especial (ícone
): - Enviar processo (ícone
): Para PPG – Orientador(a)
PPG – Orientador(a)
- Dar ciência no requerimento do(a) discente no SEI (ícone
):
PPG – Coordenação
- Dar ciência no requerimento do(a) discente no SEI (ícone
):
1º Possibilidade: Discente ser bolsista:
- Solicitar à PRPG o cancelamento da bolsa
- Incluir documentos (ícone
):
– Despacho
- Enviar processo (ícone
): Para PRPG – Setor de bolsas
PRPG – Setor de bolsas
- Registrar cancelamento da bolsa;
- Realizar procedimentos de devolução dos valores: Caso haja necessidade de devolução dos valores da bolsa;
- Enviar Correspondência Eletrônica (ícone
): Notificar discente via e-mail no SEI acerca dos procedimentos de devolução dos valores; - Incluir documentos (ícone
):
– Despacho
- Enviar processo (ícone
): Para PPG – Secretaria; - Observação: Se não houver a necessidade de devolução dos valores da bolsa, o processo será enviado para PPG – Secretaria;
PPG – Secretaria
- Incluir documentos (ícone
):
– Despacho
- Enviar processo (ícone
): Para CGA – Pós-graduação;
2º Possibilidade: Discente não ser bolsista:
- Após a ciência do(a) orientador(a) e do(a) coordenador(a) no processo;
PPG – Secretaria
- Verificar se há disciplinas não consolidadas no Histórico no SIGAA;
- Registrar data do término da orientação e finalizar a orientação: no SIGAA e SUCUPIRA;
- Registrar desligamento: Mudar status do discente para desligado;
- Incluir documentos (ícone
):
– Externo => Anexar: Histórico;
– Despacho
- Enviar processo (ícone
): Para CGA – Pós-graduação;
CGA – Pós – graduação
- Efetuar registro interno;
- Enviar Correspondência Eletrônica (ícone ): Notificar discente via e-mail no SEI, conforme modelo de ciência;
- Concluir processo (ícone
).
(Clique em cima do fluxograma para ampliar)

BASE LEGAL
- RESOLUÇÃO CONSUNI Nº 024/2024 – Regulamento Geral dos Programas de Pós-graduação Stricto Sensu da Universidade Federal de Jataí.