Atualizada em 17/09/25 10:16
DESCRIÇÃO
É o ato que desliga o aluno do Programa de Pós-graduação, nos termos da Resolução CONSUNI Nº 024/2024.
PÚBLICO ALVO
Coordenadores(as) e orientadores(as) de Pós-graduação da UFJ.
DOCUMENTOS NECESSÁRIOS
1. Documento SEI: Parecer;
2. Nada Consta da Biblioteca.
DESCRIÇÃO DO FLUXO
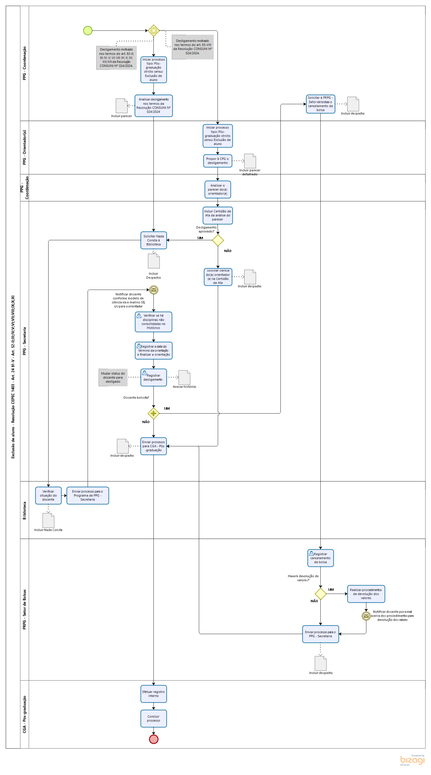
PPG – Coordenação
- Iniciar processo: “Pós-graduação stricto sensu: Exclusão de aluno“, (Obs: Caso não apareça o processo desejado, basta clicar no ícone
que aparecerão todos os tipos de processos possíveis); - Analisar desligamento nos termos da Resolução CONSUNI Nº 024/2024.
- Incluir documento (ícone
):
– Parecer;
PPG – Secretaria
- Solicitar Nada Consta à Biblioteca;
- Incluir documento (ícone
):
– Despacho;
Biblioteca
- Verificar a situação do(a) discente;
- Incluir documento (ícone
):
– Nada consta;
- Enviar processo (ícone
): Para PPG – Secretaria.
PPG – Secretaria
- Enviar Correspondência Eletrônica (ícone
): Notificar discente conforme modelo de ciência via e-mail no SEI, c/c para o(a) orientador(a); - Verificar se há disciplinas não consolidadas no Histórico;
- Registrar a data do término da orientação e finalizar a orientação;
- Registrar desligamento (Mudar status do discente para desligado);
- Incluir documento (ícone
):
– Externo => Anexar: Histórico;
1º possibilidade: Discente não ser bolsista
- Enviar processo (ícone
): Para CGA – Pós-graduação: - Incluir documento (ícone
):
– Despacho;
CGA – Pós-graduação
- Efetuar registro interno;
- Receber o processo e Concluir (ícone ).
2º possibilidade: Discente ser bolsista
PPG – Coordenação
- Solicitar à PRPG – Setor de bolsas o cancelamento da bolsa
- Incluir documento (ícone
):
– Despacho;
PRPG – Setor de Bolsas
- Registrar cancelamento da bolsa;
- Observação: Caso haja a necessidade de devolução dos valores da bolsa, notificar o(a) discente por e-mail SEI acerca dos procedimentos para devolução dos valores;
- A partir de então, ou caso não haja necessidade de devolução dos valores deve-se:
- Incluir documento (ícone
):
– Despacho.
- Enviar processo(ícone
): Para PPG – Secretaria;
PPG – Secretaria
- Incluir documento (ícone
):
– Despacho.
- Enviar processo(ícone
): Para CGA – Pós-graduação
CGA – Pós-graduação
- Efetuar registro interno;
- Receber o processo e Concluir (ícone ).
Desligamento motivado pela Resolução CONSUNI Nº 024/2024.
PPG – Orientador(a)
- Iniciar processo: “Pós-graduação stricto sensu: Exclusão de aluno“, (Obs: Caso não apareça o processo desejado, basta clicar no ícone
que aparecerão todos os tipos de processos possíveis); - Propor à CPG o desligamento;
- Incluir documento (ícone
):
– Parecer detalhado;
PPG – Coordenação
- Analisar o parecer do(a) orientador(a);
PPG – Secretaria
- Incluir Certidão de Ata da análise do parecer;
3ª Possibilidade: Desligamento não ser aprovado
- Solicitar ciência do(a) orientador(a) na Certidão de Ata;
- Incluir documento (ícone
):
– Despacho
- Enviar processo(ícone
): Para CGA – Pós-graduação
CGA – Pós-graduação
- Efetuar registro interno;
- Receber o processo e Concluir (ícone ).
4ª Possibilidade: Desligamento ser aprovado
PPG – Secretaria
- Incluir Certidão de Ata da análise do parecer;
PPG – Secretaria
- Solicitar Nada Consta à Biblioteca;
- Incluir documento (ícone
):
– Despacho;
Biblioteca
- Verificar a situação do(a) discente;
- Incluir documento (ícone
):
– Nada consta;
- Enviar processo (ícone
): Para PPG – Secretaria.
PPG – Secretaria
- Enviar Correspondência Eletrônica (ícone
): Notificar discente conforme modelo de ciência via e-mail no SEI, c/c para o(a) orientador(a); - Verificar se há disciplinas não consolidadas no Histórico;
- Registrar a data do término da orientação e finalizar a orientação;
- Registrar desligamento (Mudar status do discente para desligado);
- Incluir documento (ícone
):
– Externo => Anexar: Histórico;
1º possibilidade: Discente não ser bolsista
- Enviar processo (ícone
): Para CGA – Pós-graduação: - Incluir documento (ícone
):
– Despacho;
CGA – Pós-graduação
- Efetuar registro interno;
- Receber o processo e Concluir (ícone ).
2º possibilidade: Discente ser bolsista
PPG – Coordenação
- Solicitar à PRPG – Setor de bolsas o cancelamento da bolsa
- Incluir documento (ícone
):
– Despacho;
PRPG – Setor de Bolsas
- Registrar cancelamento da bolsa;
- Observação: Caso haja a necessidade de devolução dos valores da bolsa, notificar o(a) discente por e-mail SEI acerca dos procedimentos para devolução dos valores;
- A partir de então, ou caso não haja necessidade de devolução dos valores deve-se:
- Incluir documento (ícone
):
– Despacho.
- Enviar processo(ícone
): Para PPG – Secretaria;
PPG – Secretaria
- Incluir documento (ícone
):
– Despacho.
- Enviar processo(ícone
): Para CGA – Pós-graduação
CGA – Pós-graduação
- Efetuar registro interno;
- Receber o processo e Concluir (ícone ).
(Clique em cima do fluxograma para ampliar)

BASE LEGAL
- RESOLUÇÃO CONSUNI Nº 024/2024 – Regulamento Geral dos Programas de Pós-graduação Stricto Sensu da Universidade Federal de Jataí.