DESCRIÇÃO
O presente processo é destinado a orientar os(as) coordenadores(as) dos Programas de Pós-graduação Stricto Sensu, quanto as exigências para solicitar indenizações e restituições.
PÚBLICO ALVO
Coordenadores(as)
DOCUMENTOS NECESSÁRIOS
1. Formulário SEI: Pedido de reembolso/restituição (assinado pelo beneficiário e pela coordenação do PPG);
2. Comprovante de vínculo do beneficiário como PPG (autenticado);
3. Comprovante fiscal da despesa em nome próprio (autenticado);
4. Comprovante de pagamento para fins de comprovação do valor em moeda real;
5. Aceite da publicação (autenticado).
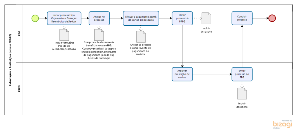
DESCRIÇÃO DO FLUXO
PPG
- Iniciar processo: “Orçamentos e finanças: Reembolso de servidor”, (Obs: Caso não apareça o processo desejado, basta clicar no ícone
que aparecerão todos os tipos de processos possíveis); - Relacionar processo (ícone
) ao processo do termo de outorga e plano de trabalho. - Incluir documentos (ícone
):
– Formulário SEI: Pedido de reembolso/restituição (assinado pelo beneficiário e pela coordenação do PPG);
– Externo => Anexar: Comprovante de vínculo do beneficiário como PPG (autenticado);
– Externo => Anexar: Comprovante fiscal da despesa em nome próprio (autenticado);
– Externo => Anexar: Comprovante de pagamento para fins de comprovação do valor em moeda real;
– Externo => Anexar: Aceite da publicação (autenticado);
- Efetuar o pagamento através do cartão BB pesquisa;
– Externo => Anexar: Comprovante de pagamento de restituição ao servidor;
- Incluir documento (ícone
):
– Despacho à PRPG para arquivar a prestação de contas;
- Enviar processo (ícone
):
– Para a PRPG;
PRPG
- Receber processo, arquivar a prestação de contas e devolver o processo ao PPG para conclusão.
- Incluir documento (ícone
):
– Despacho;
- Enviar processo (ícone
):
– Para o PPG;
PPG
- Concluir processo (ícone ).
(Clique em cima do fluxograma para ampliar)

BASE LEGAL
- Portaria CAPES Nº 156/2014;
- Portaria CAPES Nº 132/2016;
- Resolução CEPEPE/CPGPI/UFJ Nº 1/2025 – Regulamenta a concessão e o uso dos valores do Programa de Apoio à Pós-Graduação PROAP/CAPES no âmbito da Universidade Federal de Jataí – UFJ.