DESCRIÇÃO

O(a) discente regular poderá requerer a substituição do orientador(a), que poderá ocorrer apenas uma vez e, o atendimento da solicitação será condicionado à disponibilidade de outro orientador(a) no Programa de Pós-graduação. A substituição de orientador(a) não será efetivada se já houver transcorrido cinquenta por cento (50%) do tempo regular previsto para conclusão do curso, salvo em situações excepcionais, desde que aprovada pela Coordenação de Pós-graduação.

PÚBLICO ALVO

Discente de mestrado e doutorado da UFJ.

DOCUMENTOS NECESSÁRIOS

1. Formulário de Mudança de Orientador(a) (Clique aqui para acessar o formulário)

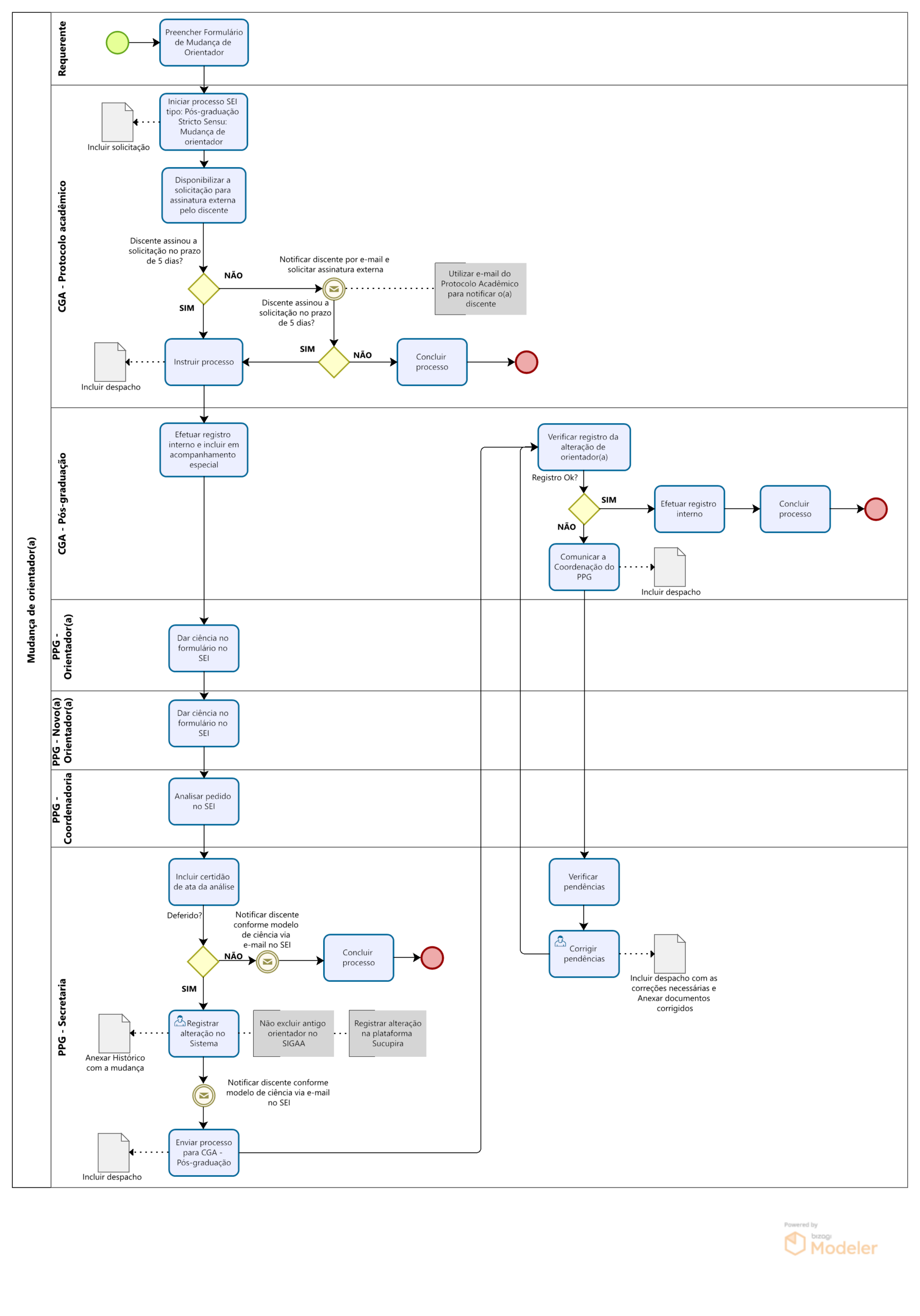
DESCRIÇÃO DO FLUXO

Requerente

  • Acessar formulário: No link disponível acima (destacado);

CGA – Protocolo acadêmico

  • Iniciar processo“Pós-graduação stricto sensu: Mudança de orientador”;
  • Incluir documentos (ícone Incluir documento):

– Solicitação de mudança de orientador.

  • Disponibilizar a solicitação para assinatura externa pelo discente;
  • Disponibilizar a solicitação: Para assinatura externa do(a) discente no prazo de 5 dias. Caso o(a) discente não tenha assinado, receberá um e-mail de notificação da solicitação com novo prazo de 5 dias. Se ainda não for assinado, então o processo será concluído.
  • Instruir processo: Ocorrerá após a assinatura do(a) discente;
  • Incluir documento (ícone Incluir documento):

– Despacho.

CGA – Pós-graduação

  • Efetuar registro interno: Incluir em acompanhamento especial;

PPG – Orientador(a)

  • Dar ciência no formulário (ícone Ciência do processo): 

PPG – Novo(a) orientador(a)

  • Dar ciência no formulário (ícone Ciência do processo): 

PPG – Coordenadoria

  • Analisar pedido SEI;

PPG – Secretaria

  • Incluir certidão de ata da análise;

1º Possibilidade: No caso do resultado ser indeferido por decisão do PPG- Coordenadoria:

  • Enviar Correspondência Eletrônica (ícone Enviar correspondência eletrônica): Notificar discente via e-mail no SEI conforme modelo de ciência disponível em (Link modelo de ciência CGA).
  •  Concluir processo (ícone Concluir processo).

2º Possibilidade: No caso do resultado ser deferido:

  • Registrar alteração no sistema: Não excluir antigo orientador no SIGAA e Registrar alteração na plataforma Sucupira;
  • Incluir documento (ícone Incluir documento):

– Anexar histórico com a mudança.

  • Enviar Correspondência Eletrônica (ícone Enviar correspondência eletrônica): Notificar discente via e-mail no SEI conforme modelo de ciência disponível em (Link modelo de ciência CGA).
  • Incluir documento (ícone Incluir documento):

– Despacho

  • Enviar processo (ícone Enviar processo): Para CGA – Pós-graduação.

CGA – Pós-graduação

  • Verificar registro da alteração de orientador(a);

3º Possibilidade: No caso do registro estar correto:

  • Efetuar registro interno e concluir processo(ícone Concluir processo).

4º Possibilidade: No caso do registro estar incorreto:

  • Comunicar a Coordenação do Programa de Pós-graduação;
  • Incluir documento (ícone Incluir documento):

– Despacho para PPG-Secretaria

PPG-Secretaria

  • Verificar pendências e corrigir;
  • Incluir documento (ícone Incluir documento):

-Despacho com as correções necessárias;

-Externo => Anexar: Documentos corrigidos.

  • Enviar processo (ícone Enviar processo): Para CGA – Pós-graduação novamente para verificação e caso esteja correto concluir processo(ícone Concluir processo).

(Clique em cima do fluxograma para ampliar)

BASE LEGAL

  • RESOLUÇÃO CONSUNI Nº 024/2024 – Regulamento Geral dos Programas de Pós-graduação Stricto Sensu da Universidade Federal de Jataí.