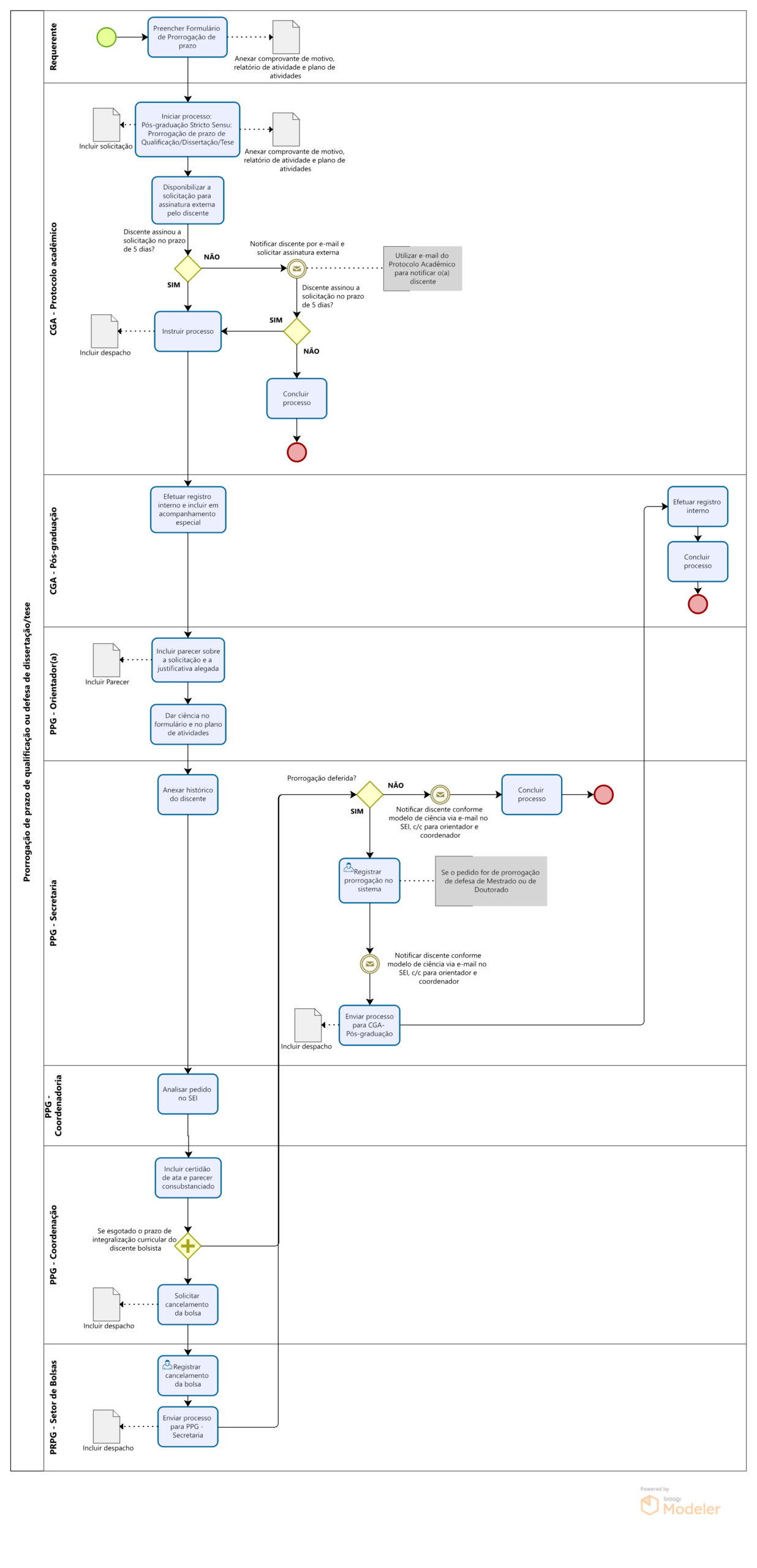
DESCRIÇÃO

O(A) discente poderá, via Peticionamento Eletrônico SEI, estender o prazo para qualificação ou defesa de dissertação/tese, em caráter excepcional e de acordo com o Regulamento Específico do Programa ao qual está vinculado. Para solicitar a prorrogação é necessário já ter integralizado todos os créditos em disciplinas e, preferencialmente ou obrigatoriamente, ter sido aprovado no Exame de Qualificação, conforme Regulamento Específico do Programa ao qual está vinculado. O pedido de prorrogação será instruído de acordo com as normas estabelecidas no Regulamento Específico do Programa e, quando deferido, será concedido por um prazo máximo de seis meses para o Mestrado e doze (12) meses para o Doutorado.

PÚBLICO ALVO

Discente de mestrado e doutorado da UFJ.

DOCUMENTOS NECESSÁRIOS

1. Formulário SEI de Prorrogação de Prazo;

2. Comprovante do motivo alegado, descrito pelo aluno (se for o caso);

3. Relatório detalhado das atividades acadêmicas desenvolvidas no período do curso;

4. Plano e cronograma de trabalho das atividades a serem realizadas no período da prorrogação.

DESCRIÇÃO DO FLUXO

Requerente

  • Acessar formulário: No link disponível acima;
  • Anexar documentos:

– Comprovante do motivo alegado, descrito pelo aluno (se for o caso);

– Relatório detalhado das atividades acadêmicas desenvolvidas no período do curso;

– Plano e cronograma de trabalho das atividades a serem realizadas no período da prorrogação.

CGA – Protocolo Acadêmico

  • Iniciar processo “Pós-graduação stricto sensu: Prorrogação de prazo de qualificação/dissertação/tese”, (Obs: Caso não apareça o processo desejado, basta clicar no íconeExibir todos os tipos que aparecerão todos os tipos de processos possíveis);
  • Incluir documentos (ícone Incluir documento):

– Solicitação de prorrogação de prazo;

– Externo => Anexar: Os documentos enviados via formulário pelo(a) discente, que devem ser:

– Comprovante do motivo alegado, descrito pelo aluno (se for o caso);

– Relatório detalhado das atividades acadêmicas desenvolvidas no período do curso;

– Plano e cronograma de trabalho das atividades a serem realizadas no período da prorrogação.

  • Disponibilizar a solicitação: Para assinatura externa do(a) discente no prazo de 5 dias. Caso o(a) discente não tenha assinado, receberá um e-mail de notificação da solicitação com novo prazo de 5 dias. Se ainda não for assinado, então o processo será concluído.
  • Instruir processo: Ocorrerá após a assinatura do(a) discente;
  • Incluir documento (ícone Incluir documento):

– Despacho.

CGA – Pós-graduação

  • Efetuar registro interno: Incluir em acompanhamento especial;
  • Enviar processo (ícone Enviar processo): Para PPG – Orientador(a)

PPG – Orientador(a)

  • Incluir documento (ícone Incluir documento):

– Parecer sobre a solicitação e a justificativa alegada;

  • Dar ciência no formulário e no plano de atividades (ícone Ciência do processo);

PPG – Secretaria

  • Incluir documentos (ícone Incluir documento):

– Externo => Anexar: Histórico do(a) discente;

PPG – Coordenadoria

  • Analisar pedido no SEI;

PPG – Coordenação

  • Incluir documento (ícone Incluir documento):

– Incluir certidão de ata e parecer consubstanciado.

  • Se esgotado o prazo de integralização curricular do discente bolsista;
  • Deve-se solicitar o cancelamento da bolsa;
  • Incluir documento (ícone Incluir documento):

– Despacho para PRPG- Setor de bolsas;

PRPG- Setor de bolsas

  • Registrar cancelamento da bolsa;
  • Incluir documento (ícone Incluir documento):
  • – Despacho
  • Enviar processo (ícone Enviar processo): Para PPG-Secretaria;

PPG-Secretaria

1º Possibilidade: No caso do resultado não ser deferido:

  • Enviar Correspondência Eletrônica (ícone Enviar correspondência eletrônica): Notificar discente via e-mail no SEI conforme modelo de ciência, com cópia para orientador(a) e coordenador(a);
  •  Concluir processo (ícone Concluir processo).

2º Possibilidade: No caso do resultado ser deferido:

  •  Registrar prorrogação no sistema: Se o pedido for de prorrogação de defesa de Mestrado ou de Doutorado;
  • Enviar Correspondência Eletrônica (ícone Enviar correspondência eletrônica): Notificar discente via e-mail no SEI conforme modelo de ciência, com cópia para orientador(a) e coordenador(a);
  • Incluir documento (ícone Incluir documento):

– Despacho.

  • Enviar processo (ícone Enviar processo): Para CGA – Pós-graduação;

CGA – Pós-graduação

  • Efetuar registro interno;
  •  Concluir processo (ícone Concluir processo).

(Clique em cima do fluxograma para ampliar)

BASE LEGAL

  • RESOLUÇÃO CONSUNI Nº 024/2024 – Regulamento Geral dos Programas de Pós-graduação Stricto Sensu da Universidade Federal de Jataí;
  • Regulamentos específicos de cada Programa de Pós-graduação.