Atualizada em 24/01/25 09:46
DESCRIÇÃO
É o ato que garante ao aluno o direito ao contraditório e à ampla defesa em decorrência de desligamento do Programa de Pós-graduação (PPG).
PÚBLICO ALVO
Discente de mestrado e doutorado da UFJ.
DOCUMENTOS NECESSÁRIOS
1. Formulário de Recurso contra desligamento (Clique aqui para acessar o formulário);
2. Documentação comprobatória que justifique a solicitação, se houver.
Observações:
1ª – Para preenchimento do formulário, utilizar, preferencialmente, o navegador Chrome ou baixar o arquivo e abri-lo em programa de leitura de PDF, como o Adobe Acrobat Reader.
2ª – Em caso de entrega da documentação por terceiros, será necessário apresentar a seguinte documentação complementar:
– Procuração assinada pelo(a) estudante;
– Original e cópia de Documento Oficial do(a) estudante, que contenha foto e assinatura;
– Original e cópia de Documento Oficial do procurador, que contenha foto;
3ª – O Formulário deve ser assinado pelo discente conforme assinatura do Documento Oficial a ser apresentado;
4ª- Conforme a Lei nº 13.726, de 8 de outubro de 2018, Art. 3º, é dispensada a exigência de reconhecimento de firma na procuração.
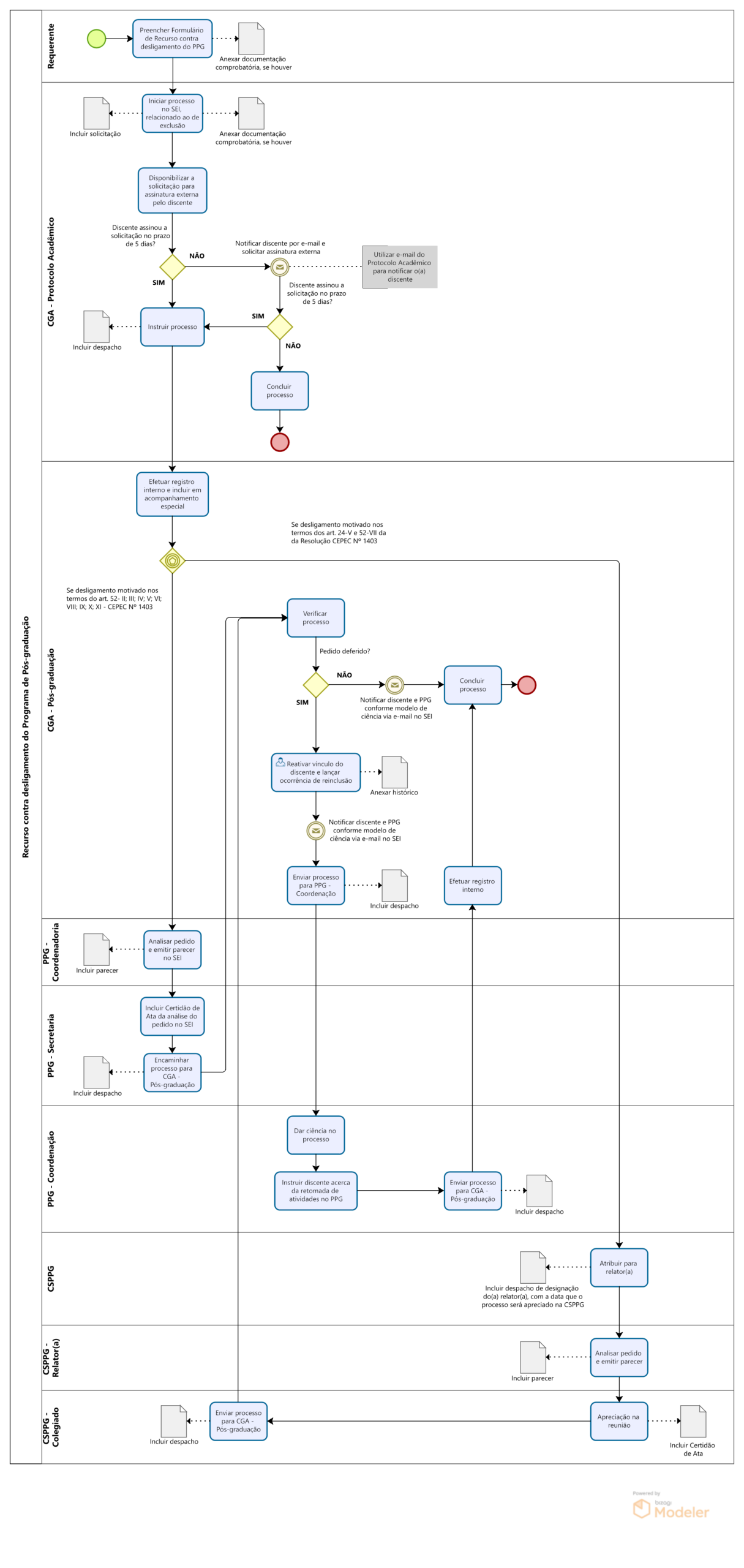
DESCRIÇÃO DO FLUXO
Requerente
O(a) discente deverá preencher o formulário e providenciar a documentação necessária e, em seguida, entregá-las no setor de Protocolo do Centro de Gestão Acadêmica (CGA) para autuação do processo.
CGA – Protocolo Acadêmico
- Iniciar processo no SEI: Relacionado ao de exclusão;
- Incluir documentos (ícone
):
– Solicitação;
– Externo => Anexar: Os documentos comprobatórios, se houver;
- Disponibilizar a solicitação: Para assinatura externa do(a) discente no prazo de 5 dias. Caso o(a) discente não tenha assinado, receberá um e-mail de notificação da solicitação com novo prazo de 5 dias. Se ainda não for assinado, então o processo será concluído.
- Instruir processo: Ocorrerá após a assinatura do(a) discente;
- Incluir documento (ícone
):
– Despacho.
CGA – Pós-graduação
- Efetuar registro interno: Incluir em acompanhamento especial;
1º Possibilidade: No caso do desligamento ser motivado nos termos do artigo 83- II; III; IV; V; VI; VII; IX; X; XI; XII; XIII – CONSUNI Nº 024/2024:
- Enviar processo (ícone
): Para PPG – Coordenadoria.
PPG – Coordenadoria
- Analisar pedido e emitir paracer no SEI;
- Incluir documento (ícone
):
– Parecer
PPG – Secretaria
- Incluir documento (ícone
):
– Certidão de Ata da análise do pedido no SEI;
– Despacho.
- Enviar processo (ícone
): Para CGA – Pós-graduação;
CGA – Pós-graduação
- Verificar processo: Se o pedido não for deferido, notificar o(a) discente e PPG conforme modelo de ciência via e-mail no SEI e concluir processo. Se o pedido for deferido, reativar vínculo do discente e lançar ocorrência de reinclusão;
- Incluir documento (ícone
):
– Externo => Anexar: Histórico.
- Enviar Correspondência Eletrônica (ícone
): Notificar discente conforme modelo de ciência via e-mail no SEI; - Incluir documento (ícone
):
– Despacho.
- Enviar processo (ícone
): Para PPG-Coordenação;
PPG-Coordenação
- Dar ciência no processo (ícone );
- Instruir discente acerca da retomada de atividades no PPG;
- Incluir documento (ícone
):
– Despacho.
- Enviar processo (ícone
): Para CGA – Pós-graduação;
CGA – Pós-graduação
- Efetuar registro interno;
- Concluir processo (ícone
).
2º Possibilidade: No caso do desligamento ser motivado nos termos dos artigos 37-I e 83-VIII da Resolução CONSUNI Nº 024/2024:
- CGA – Pós-graduação
- Efetuar registro interno e incluir em acompanhamento especial;
- Enviar processo(ícone
): Para CSPPG
CSPPG
- Atribuir para relator(a);
- Incluir documento (ícone
):
– Despacho de designação do(a) relator(a), com a data que o processo será apreciado na CSPPG;
CSPPG – Relator(a)
- Analisar pedido e emitir parecer;
- Incluir documento (ícone
):
– Parecer
CSPPG – Colegiado
- Realizar apreciação do pedido na reunião;
- Incluir documento (ícone
):
– Certidão de ata;
– Despacho.
- Enviar processo (ícone
): Para CGA – Pós-graduação;
CGA – Pós-graduação
- Verificar processo: Se o pedido não for deferido, notificar o(a) discente e PPG conforme modelo de ciência via e-mail no SEI e concluir processo. Se o pedido for deferido, reativar vínculo do discente e lançar ocorrência de reinclusão;
- Incluir documento (ícone
):
– Externo => Anexar: Histórico.
- Enviar Correspondência Eletrônica (ícone
): Notificar discente conforme modelo de ciência via e-mail no SEI; - Incluir documento (ícone
):
– Despacho.
- Enviar processo (ícone
): Para PPG-Coordenação;
PPG-Coordenação
- Dar ciência no processo (ícone );
- Instruir discente acerca da retomada de atividades no PPG;
- Incluir documento (ícone
):
– Despacho.
- Enviar processo (ícone
): Para CGA – Pós-graduação;
CGA – Pós-graduação
- Efetuar registro interno;
- Concluir processo (ícone
).
(Clique em cima do fluxograma para ampliar)

BASE LEGAL
- RESOLUÇÃO CONSUNI Nº 024/2024 – Regulamento Geral dos Programas de Pós-graduação Stricto Sensu da Universidade Federal de Jataí.