Atualizada em 01/06/23 08:43
DESCRIÇÃO
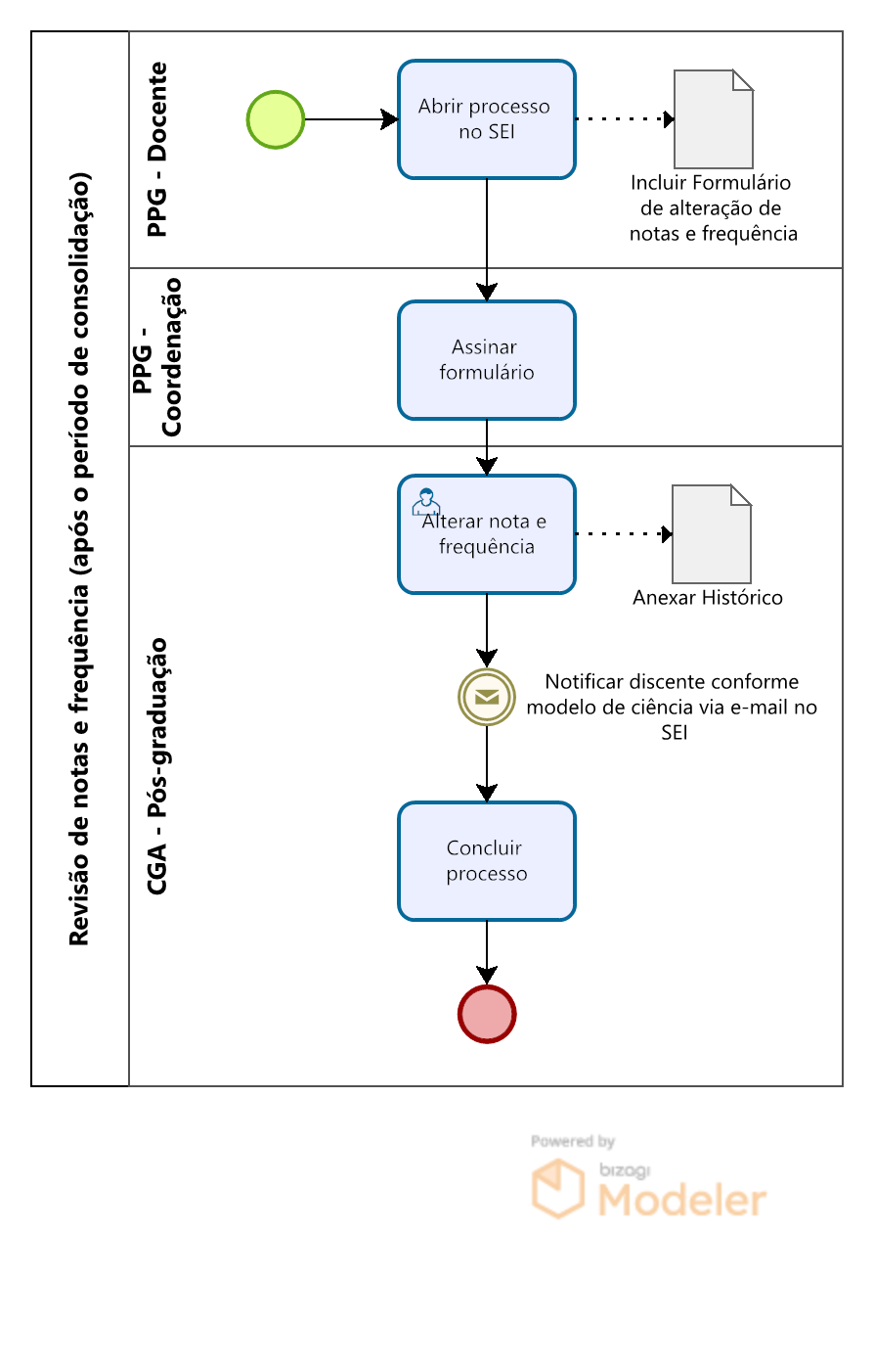
É o procedimento de alteração de notas e frequências de estudantes de mestrado e doutorado, a ser realizado após o período de consolidação de turmas no SIGAA.
PÚBLICO ALVO
Docentes de cursos de mestrado e doutorado da UFJ.
DOCUMENTOS NECESSÁRIOS
1. Formulário SEI: Alteração de notas e frequências.
DESCRIÇÃO DO FLUXO
PPG – Docente
- Iniciar processo SEI;
- Incluir documentos (ícone
):
– Formulário SEI: Alteração de notas e frequências.
PPG – Coordenação
- Assinar formulário;
- Enviar processo(ícone
): Para CGA – Pós-graduação
CGA – Pós-graduação
- Alterar nota e frequência;
- Incluir documentos (ícone
):
– Externo => Anexar: Histórico;
- Enviar Correspondência Eletrônica (ícone
): Notificar via e-mail no SEI. - Concluir processo (ícone
);
(Clique em cima do fluxograma para ampliar)
